九游娱乐网站:2025年中国深海科技行业原材料现状深海材料决定着科技能力的边界【组图】
编辑:小编 日期:2026-03-16 00:46 / 人气:
以下数据及分析来自于前瞻产业研究院深海科技研究小组发布的《中国海洋经济产业发展状况调研与投资战略分析报告》
在高压、低温、强腐蚀、黑暗等极端环境的深海领域,材料性能直接决定着开发能力的边界。深海材料是深海科技突破的“地基”,为深潜装备、探测系统、资源开发平台提供了核心保障,推动着深海探测从浅海向深渊、从观测向开发的跨越。同时,作为撬动十万亿美元深海矿产资源市场的支点,深海材料的创新将全面激活深海油气、海底矿产、生物资源等巨大产业潜力,支撑起从装备制造到资源利用的全产业链发展。深海材料按照其功能作用分类,可分为耐压结构材料(壳体材料)、浮力材料、密封材料、防护材料(如防腐材料、防护涂层、润滑材料等)、照明材料等类别。按照材料性质,则可分为高强度金属材料、高分子复合材料、陶瓷基复合材料等类别。深海材料类别如下图所示。
深海耐压结构材料可分为金属材料和非金属材料,常用耐压材料中金属材料体系相对成熟,典型代表包括高强度合金钢、钛合金和铝合金;非金属材料在深海领域的应用也持续取得新进展,深海材料不仅要耐压、耐腐蚀,还需要具备水密性、抗疲劳性和防止生物附着性等多种功能,复合材料在这一领域展现出巨大潜力。特别是陶瓷材料与碳纤维复合材料,凭借轻质高强、耐腐蚀性佳的特点受到关注。深海结构材料一般需要具备出色的比强度、抗疲劳性能和环境适应性, 成型与加工工艺极为复杂,在材料设计、热处理、密封集成等设计制造环节形成明显的技术壁垒。
优点比强度高,耐海水腐蚀性优异,应用技术成熟成本较低,加工技术成熟,适合大规模制造,调质处理可达到高屈服强度密度低,轻量化明显,具有良好的焊接性和耐腐蚀性密度低,硬度高、耐腐蚀性极强,可承受极端压力密度低,比强度高,可大幅降低容重比。耐腐蚀、抗疲劳性能优异,适应深海高压环境
缺点成本昂贵,加工难度大密度大,导致潜水器整体重量增加,浮力控制难度提升强度低于钛合金和钢,深海适应难度高脆性大,抗冲击能力差层间剪切强度低,连接和密封技术复杂,制造成本高
钛合金材料具有强度高、耐腐蚀性强、密度低(仅为钢的60%)的特点,同时还具有耐海水冲刷,无磁性,无冷脆性,高透声系数,较好成形、铸造、焊接性能等,因此是海洋工程制造领域理想的结构材料和深海耐压舱的首选材料,被称为“海洋金属”,广泛应用于载人潜水器和深海机器人。
深海密封材料主要包括橡胶密封材料(特种弹性体,如氟橡胶、硅橡胶、氢化丁腈橡胶、全氟醚橡胶等)、金属密封材料(不锈钢、镍基合金、类橡胶钛镍形状记忆合金等)、特种工程塑料类(聚醚醚酮)、复合材料密封材料(石墨复合材料、碳纤维复合材料、钛合金-氟橡胶复合材料)等,当前以橡胶密封材料为主。不过,橡胶密封材料存在长期使用老化、温度适应性差和易磨损等密封隐患。与橡胶相比,金属密封具有更加优异的耐久性、温度适应性和耐磨性,其中铜、铝密封等容易发生自身腐蚀和接触电化学腐蚀,不适于深海环境应用,钛合金、镍基合金密封则在深海潜水器、探测器中得到应用。近年来,具有低模超弹、可形状自回复、耐腐蚀、耐磨损特征的钛镍形状记忆合金成为备受关注的新型类橡胶金属密封材料。
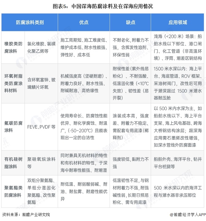
在深海高腐蚀环境下,材料的腐蚀不可避免,目前最主要的降低深海材料腐蚀的方法有:研制新型耐腐蚀材料、喷涂有机涂层、阴极保护及增强材料表面耐腐蚀性能的其他方法。我国主要应用在海洋中的防腐涂料有橡胶类防腐涂料、环氧树脂类防腐涂料、氟碳防腐涂料、有机硅树脂涂料和聚氨酯类防腐涂料,其中深海防腐涂料主要有高固体分环氧涂料、聚硅氧烷涂料、氟碳涂料等。
更多本行业研究分析详见前瞻产业研究院《中国海洋经济产业发展状况调研与投资战略分析报告》
同时前瞻产业研究院还提供产业新赛道研究投资可行性研究产业规划园区规划产业招商产业图谱产业大数据智慧招商系统行业地位证明IPO咨询/募投可研专精特新小巨人申报十五五规划等解决方案。如需转载引用本篇文章内容,请注明资料来源(前瞻产业研究院)。
更多深度行业分析尽在【前瞻经济学人APP】,还可以与500+经济学家/资深行业研究员交流互动。更多企业数据、企业资讯、企业发展情况尽在【企查猫APP】,性价比最高功能最全的企业查询平台。
本报告主要分析了海洋经济产业现状及总体规划;海洋经济产业结构及细分产业的发展现状及机遇;海洋经济法制建设情况及完善策略;海洋经济产业技术现状及提升策略;区域海洋经...
前瞻产业研究院中国产业咨询领导者,专业提供产业规划、产业申报、产业升级转型、产业园区规划、可行性报告等领域解决方案,扫一扫关注。
2026年中国固态电池行业技术发展情况 我国固态电池生产流程较为复杂且路径较多【组图】
2026年江苏金刚石线行业发展现状分析 相关企业数量超过30家【组图】
2026年北京市旅游景区发展现状分析 A级旅游景区数量超200个【组图】
2025年中国改性塑料行业上游影响分析 通用塑料价格下跌,为塑料改性带来机遇【组图】
重磅!2025年中国人形机器人行业政策汇总及解读 从技术创新向规模化应用迈进(全)
2025年中国铜冶炼行业龙头分析-江西铜业:铜冶炼实际产能超200万吨【组图】
2026年全球汽车金融行业市场分析 全球汽车金融行业市场规模超2.5万亿美元【组图】
2025年中国风电EPC项目资质情况 电力工程施工总承包特级企业数量较少【组图】
2026年中国机场建设行业民用机场建设现状分析 颁证运输机场总量稳步增加【组图】
2025年中国无人机行业物流领域应用分析 医疗物流“最后一公里”难题取得新突破【组图】



